如今,结核病(TB)依然是威胁全球公共卫生的“顽疾”。传统诊断手段,如痰涂片、培养、PCR、Xpert虽然常用,但在灵敏度和特异性上还存在不足,尤其是对一些菌量低或培养阴性的患者。如何在更短时间、更高准确度下锁定结核分枝杆菌(MTBC),始终是临床面临的难题。
最近,《Frontiers in Cellular and Infection Microbiology》(IF 4.8,JCR Q1)发表了一项来自永康市第一人民医院与K8凯发国际K8诊断医学团队等合作伙伴的研究成果。该研究聚焦一个核心问题:mNGS(宏基因组测序)在结核诊断中,到底设定多少检测阈值才最合适?

论文发布截图
什么是mNGS的检测阈值?
mNGS就像一台高精度的“显微镜”,能从病人样本中检测出所有微生物的DNA碎片。但问题是,这些碎片可能来自真正的病原体,也可能是实验过程中的环境背景“噪音”。
检测阈值,就是判断“信号”与“噪音”的一条分界线。阈值设定过高,可能会漏掉那些含量很低但确实存在的病原体,导致漏诊(灵敏度低)。阈值设定过低,可能会把一些无关紧要的“噪音”误判为病原体,导致误诊(特异性低)。
因此,针对结核分枝杆菌等关键病原,量身定制“一菌一阈”,是确保mNGS结果灵敏且特异、可直接指导感染精准诊疗的核心环节。
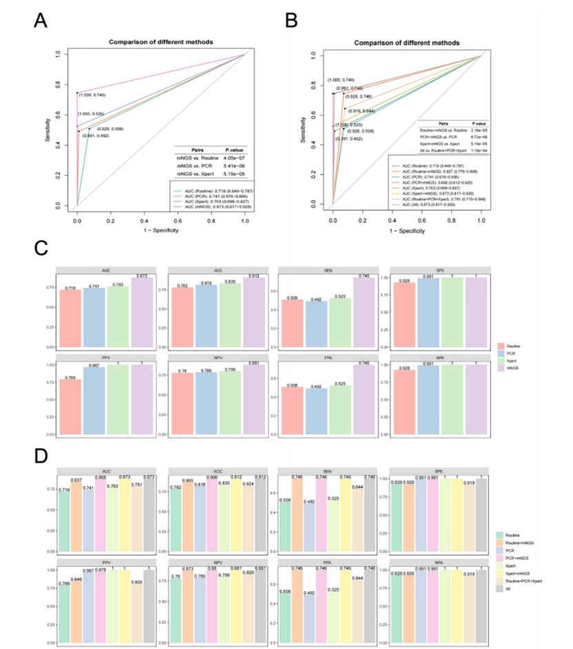
研究内容

图1 参加本研究的入组流程图
研究团队回顾性分析了264例疑似肺结核患者的支气管肺泡灌洗液(BALF)样本。最终纳入59例临床确诊肺结核患者和111例非结核患者。研究人员基于mNGS的测序结果,计算结核分枝杆菌的特异性读数,并设置三个不同的判定阈值(0.02、0.05、0.10 Reads per Million, RPM),以临床诊断为金标准,全面评估其诊断效能。与此同时,研究还将mNGS的表现与常规培养、PCR以及Xpert方法进行了对比。
结果显示,mNGS在阈值0.02、0.05、0.10下的诊断效能曲线下面积(AUC)分别为0.881、0.873和0.814。其中,0.05被确定为本次研究中的最佳阈值,在灵敏度与特异性之间实现了平衡。与传统检测相比,mNGS的诊断效能显著更优(AUC = 0.873),而联合应用时优势更加突出。例如,mNGS与Xpert结合后,假阴性病例明显减少,诊断准确率大幅提升。这一结果表明,优化阈值后的mNGS不仅能独立提升结核病诊断水平,也能与现有方法形成互补,为临床给予更可靠的参考。

图2 基于阈值优化的mNGS在结核病检测中的
诊断效能评估
(A) mNGS与培养、PCR、Xpert的ROC曲线比较
(B) mNGS联合方法与单一方法的ROC曲线比较
(C) mNGS与传统方法在AUC、准确率、灵敏度、特异性等方面的比较
(D) mNGS联合检测与传统方法在综合效能指标上的比较
研究小结
本研究发现,在结核病的mNGS检测中,RPM ≥ 0.05是一个切实可行的诊断阈值。该标准在临床应用中能够在灵敏度与特异性之间取得良好平衡,为临床医生解读mNGS报告给予了更可靠的参考依据。
同时,研究也强调了mNGS的定位,它并不是对传统方法的取代,而是重要的补充。与Xpert、PCR、培养等常规检测手段联合使用时,mNGS可以显著降低漏诊率,帮助临床医生在复杂病例中更快速、更准确地做出判断。
随着检测成本逐步下降以及多项临床研究的进一步验证,mNGS有望真正融入结核病的诊疗流程,成为精准诊断和科学决策的重要一环。